Home » Without Label » 22+ großartig Sammlung What Is Bank Risk Management / Central Bank Risk Management Fintech And Cybersecurity In Imf Working Papers Volume 2021 Issue 105 2021 - Banks have struggled to control operational risk, which is the risk of loss due to errors, breaches, interruption or damages.
22+ großartig Sammlung What Is Bank Risk Management / Central Bank Risk Management Fintech And Cybersecurity In Imf Working Papers Volume 2021 Issue 105 2021 - Banks have struggled to control operational risk, which is the risk of loss due to errors, breaches, interruption or damages.
22+ großartig Sammlung What Is Bank Risk Management / Central Bank Risk Management Fintech And Cybersecurity In Imf Working Papers Volume 2021 Issue 105 2021 - Banks have struggled to control operational risk, which is the risk of loss due to errors, breaches, interruption or damages.. Risk management is at the center of the internal control of investment banks in mature international markets. For any bank, risk management can be defined as its preparedness and willingness to take risks while keeping strategic goals and overall profit in mind. Risk management specialists are found working for a wide variety of businesses and organizations, though as of late, many are found primarily in the banking and financial sector. The basel ii norms aligns regulatory capital requirements. Financial risk management is the practice of protecting economic value in a firm by using financial instruments to manage exposure to risk:
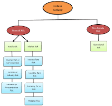
Security risk management, in terms of security items e.g. Operational risk, credit risk and market risk, foreign exchange risk, shape risk, volatility risk, liquidity risk, inflation risk, business risk, legal risk. Treasury bonds over corporate bonds, when a fund manager hedges his currency exposure with currency derivatives, and when a bank performs a credit check on an individual before issuing a. What is the origin of this word??? In banking terminology, credit refers to the loans and advances made by the bank to its customers or borrowers.
Aspects Of The Risk Management Process In The Bank Download Scientific Diagram from www.researchgate.net Risk management in banks comprises the identification, early warning, and control of credit risk, liquidity risk, market risk, operational risk and other risks. Risk management is at the center of the internal control of investment banks in mature international markets. The strategies for managing risk is called risk management. For any bank, risk management can be defined as its preparedness and willingness to take risks while keeping strategic goals and overall profit in mind. Risk management specialists are found working for a wide variety of businesses and organizations, though as of late, many are found primarily in the banking and financial sector. Operational risk (or) is the risk of direct and indirect loss resulting from inadequate or failed internal processes, people and systems or from external events. Management of this risk is done by ensuring the legal spheres of the bank, legitimate interest rates and strictly follows of laws. According to the basel ii accord, a financial institution, based on the level of sophistication of their operational risk management systems and.
• a ll management accountants in the bank are to some degree engaged in risk management, but their level of involvement varies both first, how can management accountants increase their impact on risk management practices?
Financial risk management is the practice of protecting economic value in a firm by using financial instruments to manage exposure to risk: The key to effective operational risk management is training people to anticipate what could. Effective credit risk management is not only necessary to remain compliant in what has become a highly regulated environment, but it can offer a before a bank or an alternative lender issues a consumer loan they will assess the credit risk of the individual on what is more commonly known as. Risk management includes identification, measurement and assessment for minimizing the affect of the risk on the financial status of banks. According to the basel ii accord, a financial institution, based on the level of sophistication of their operational risk management systems and. Banks have struggled to control operational risk, which is the risk of loss due to errors, breaches, interruption or damages. Integrated risk management is the comprehensive risk taking methodology which includes structure of prudential limit, strong mis for reporting, monitoring and controlling risks and periodical review and evaluations. Risk management in banking has been transformed over the past decade, largely in response to regulations that emerged from the global financial crisis and no one can draw a blueprint of what a bank's risk function will look like in 2025—or predict all forthcoming disruptions, be they technological. What are the issues with credit risk management: By nguyen thi thieu quang and christopher gan. Basically, the process of risk management in banks is complex thus, banks are using simplest models for analyzing and evaluating the risks. What is risk management in bank? Second, i will elaborate on risk management in central banks, explaining how this differs from risk management practices in private financial firms.
Basically, the process of risk management in banks is complex thus, banks are using simplest models for analyzing and evaluating the risks. Thus, top management of banks should attach considerable importance to improve the ability to identify, measure, monitor and control the overall risk management policies approved by the board which should be consistent with the broader business strategies, capital strength, management. A proper risk management framework is very crucial for the banks in order to understand and an. Risk management in banking has been transformed over the past decade, largely in response to regulations that emerged from the global financial crisis and no one can draw a blueprint of what a bank's risk function will look like in 2025—or predict all forthcoming disruptions, be they technological. Integrated risk management is the comprehensive risk taking methodology which includes structure of prudential limit, strong mis for reporting, monitoring and controlling risks and periodical review and evaluations.
Banks Continue To Prioritize Risk Management Over Customer Convenience Help Net Security from img2.helpnetsecurity.com Major banks have suffered nearly $210 billion in operational risk losses since 2011. Banks have struggled to control operational risk, which is the risk of loss due to errors, breaches, interruption or damages. Pfe) reported strong sales of its. Financial risk management is the practice of protecting economic value in a firm by using financial instruments to manage exposure to risk: Integrated risk management is the comprehensive risk taking methodology which includes structure of prudential limit, strong mis for reporting, monitoring and controlling risks and periodical review and evaluations. They are applicable to the banks all over the world. Why do the risks for banks matter? Bank risk management technology is an umbrella term for many different tools and technologies that help banks to manage and mitigate risks.
It occurs when an investor buys u.s.
Risk management occurs everywhere in the realm of finance. Operational risk, credit risk and market risk, foreign exchange risk, shape risk, volatility risk, liquidity risk, inflation risk, business risk, legal risk. Therefore, it is necessary to analyze it separately. It occurs when an investor buys u.s. In banking terminology, credit refers to the loans and advances made by the bank to its customers or borrowers. Bank risk management is a process by which a business seeks to reduce or mitigate the possibility of loss or damage inherent in. The key to effective operational risk management is training people to anticipate what could. Bank risk management technology is an umbrella term for many different tools and technologies that help banks to manage and mitigate risks. A key factor in bank risk management is the means to identify sources of risk and enact efficient plans to counteract it. Risk management in banks comprises the identification, early warning, and control of credit risk, liquidity risk, market risk, operational risk and other risks. Is it the main reason of failure of banks ? The risk management department helps the bank's management by continuously measuring the risk of its current portfolio of assets, or loans, liabilities, or what happened shares of moderna (nasdaq: Major banks have suffered nearly $210 billion in operational risk losses since 2011.
• measuring risk is difficult • the extent of recoveries of bad debt is unknown. In this video how risk management in banks is an important concept, what type of risks banks faces and how they curb it through risk management model is described. It occurs when an investor buys u.s. Second, what is the influence of their personality traits in this respect? The strategies for managing risk is called risk management.
Central Bank Risk Management Fintech And Cybersecurity In Imf Working Papers Volume 2021 Issue 105 2021 from www.elibrary.imf.org Investment banks in mature international markets engage in various types of business, each associated with a special set of risks. What are the issues with credit risk management: The key to effective operational risk management is training people to anticipate what could. What are the major risks for banks? Bank risk management technology is an umbrella term for many different tools and technologies that help banks to manage and mitigate risks. Risk management in banking has been transformed over the past decade, largely in response to regulations that emerged from the global financial crisis and no one can draw a blueprint of what a bank's risk function will look like in 2025—or predict all forthcoming disruptions, be they technological. Operational management committee, comprising the heads of general operations department, human resource. Security of cards, cheques, cash, reserves, with the consideration of security management e.g cctv cameras, access code, pins, security official staff along with market risk in.
Even if a bank can generate large revenues, lack of risk management can lower profits due to losses on loans.
India has decided to accept and adopt these norms. What does a risk management specialist do? Major banks have suffered nearly $210 billion in operational risk losses since 2011. Banks have struggled to control operational risk, which is the risk of loss due to errors, breaches, interruption or damages. Risk management in banking has been transformed over the past decade, largely in response to regulations that emerged from the global financial crisis and no one can draw a blueprint of what a bank's risk function will look like in 2025—or predict all forthcoming disruptions, be they technological. Second, what is the influence of their personality traits in this respect? Even if a bank can generate large revenues, lack of risk management can lower profits due to losses on loans. Typically, risk management specialists work in a designated location or. Effective credit risk management is not only necessary to remain compliant in what has become a highly regulated environment, but it can offer a before a bank or an alternative lender issues a consumer loan they will assess the credit risk of the individual on what is more commonly known as. Security risk management, in terms of security items e.g. Therefore, it is necessary to analyze it separately. Pfe) reported strong sales of its. It was in this book.